
亲爱的开发者伙伴:
移动互联网应用早已渗透到生活的方方面面。为了给用户提供更加便利、个性化的服务,越来越多的应用会收集和使用个人信息。与此同时,对用户个人信息的非法收集、滥用、泄露等问题也开始滋生,个人信息安全被暴露在风险敞口中。
为了规范应用对于用户个人信息的收集行为,中央网信办、工信部、公安部、市场监管总局四部门在年初联合发布《关于开展App违法违规收集使用个人信息专项治理的公告》(以下简称《公告》)。
为落实《公告》相关部署,受四部门委托,全国信息安全标准化技术委员会、中国消费者协会、中国互联网协会、中国网络空间安全协会成立App违法违规收集使用个人信息专项治理工作组(以下简称“App专项治理工作组”),具体推动App违法违规收集使用个人信息评估工作。
一直以来,极光都高度重视对于用户个人信息的保护工作,我们也在不断规范与提升产品线的信息保护策略,为用户个人信息安全提供切实保障。为了给应用开发者与运营者的用户个人信息保护工作提供参考,我们编写了《极光开发者应用合规指南》,希望能为开发者规避因违反相关法律法规所遭受的损失。
一、什么是个人信息?
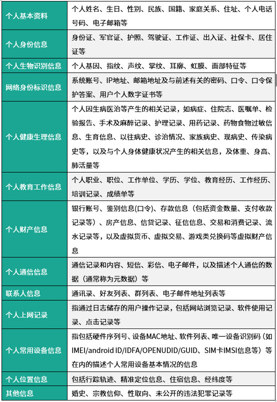
个人信息是指以电子或者其他方式记录的能够单独或者与其他信息结合识别特定自然人身份或者反映特定自然人活动情况的各种信息,包括 姓名、出生日期、身份证件号码、个人生物识别信息、住址、通信通讯联系方式、通信记录和内容、账号密码、财产信息、征信信息、行踪轨迹、住宿信息、健康生理信息、交易信息等。
个人敏感信息是指一旦泄露、非法提供或滥用可能危害人身和财产安全,极易导致个人名誉、身心健康受到损害或歧视性待遇等的个人信息。 通常情况下,14岁以下(含) 儿童的个人信息和自然人的隐私信息属于个人敏感信息。
表A.1 个人信息举例:

表B.1 个人敏感信息举例:

二、应用上线需配合哪些合规配套文件?
应用上线需配备 用户协议 和 隐私政策 两份配套文件。

监管文件还对 隐私政策 的展示方式进行了规定。应用除了需要在页面“ 设置/通用-隐私-隐私政策 ”处展示隐私政策,还应将其展示在 注册入口 处。
此外,合规配套文件还应该在以下三种情况中进行主动展示:
- 用户初次注册时,弹出框形式可下拉形式,界面至少停留10秒,以用户勾选、点击“同意”或“下一步”等取得用户同意;
- 用户协议、隐私政策修订后,重新弹出获得用户同意,弹出框形式可下拉形式,以用户主动“点击”“同意”等形式呈现;
- 用户协议、隐私政策应方便用户再次访问及更改其同意的范围。
三、哪些情况需单独获取用户授权?
为保障用户个人信息主体的选择同意权,我们首先需要划分产品或服务的 基本业务功能 和 扩展业务功能 。划分方法如下:
- 应根据个人信息主体选择、使用所提供产品或服务的根本期待和最主要的需求, 划定产品或服务的基本业务功能;
- 不应将改善服务质量、提升用户体验、研发新产品单独作为基本业务功能;
- 将产品或服务所提供的基本业务功能之外的其他功能,划定为扩展业务功能。
需要注意的是, 扩展业务功能需单独获取用户授权 。扩展业务功能首次使用前,应通过交互界面或设计(如弹窗、文字说明、填写框、提示条、提示音等方式),向用户注意告知所提供扩展业务功能及所必要手机的个人信息,并允许用户对扩展业务功能逐项选择同意。
四、如何草拟合规的隐私政策?
合规的隐私政策应申明应用包含哪些基本业务功能,以及可收集信息的范围。
必要信息主要包括 基本业务功能相关必要信息 和 通用功能相关必要信息 。基本业务功能相关必要信息,是与基本业务功能直接关联,一旦缺少会导致基本业务功能无法实现或无法正常运行的个人信息;通用功能相关必要信息,是相关法律法规要求、保障移动联网应用安全风险管控所必需的个人信息。
我们根据 个人信息收集最少够用 的原则,针对地图导航、网络约车、网上购物等17类基本业务功能给出了必要信息的范围。开发者可以根据应用包含的某一项或某几项基本业务功能,向用户申请收集必要信息。
基本业务功能及必要信息列表:

通用功能相关必要信息列表:

至于隐私政策的具体内容,可参考隐私政策模版。
参考资料
0条评论